안뇽하세요
새로운 팀 프로젝트를 시작했다!
협업 방식은 Git Flow 방식으로 진행하기로 했다.
맨날 혼자 push, pull만 하던 나에게 드디어 Git으로 협업을 하는 기회가!
Git Flow 방식을 처음 사용해보는 것이기 때문에 공부를 해보겠읍니다.

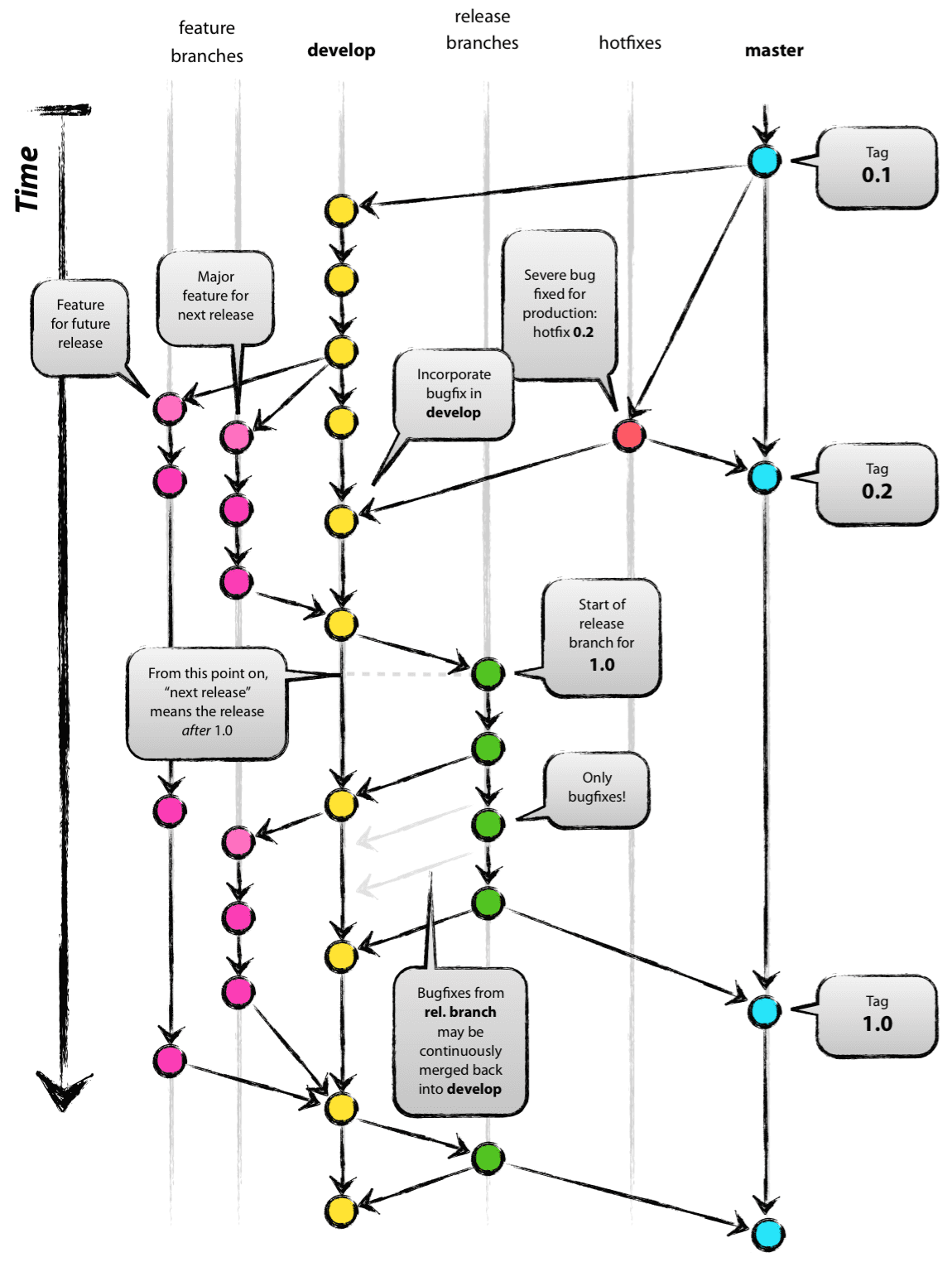
제일 유명한 사진은 이것인듯?
내가 이해한 Git flow는 여러 브랜치를 나눠서
- 출시할 main
- 신 기능을 개발하는 develop
- 각 기능에 대한 feature
- develop을 올려놓을 release
- 급하게 고칠 것들 hotfix
이런 식으로 각 코드들을 관리하고 각종 상황에 대비하는 것이다.
이렇게 브랜치 나눠서 관리하는 것은 알겠고..
이렇게 할 수 있어야 하잖아요???
이건 제가 알아서 실습해볼게요
그럼 안녕~
헐퀴 여기까지 썼는데 Git Flow하고 Github Flow하고 다른거였음 ㅋㅋ 댕충격
내가 사용할 방식은 Github Flow!!! (어쩐지 Git flow는 너무 복잡하더라)

훨씬 간단하쥬?
기본 베이스가 될 main(master) 브랜치와 기능 개발을 위한 feature 브랜치 이렇게 두는 것이라고 하네요!
아무래도 울 팀 프로젝트는 작고 소박하니깐요...
그럼 진짜 안녕~
'STUDY' 카테고리의 다른 글
| [Git] 이전 작업으로 돌아가는 세가지 방법 (0) | 2026.02.08 |
|---|---|
| ios의 Application Processor란? (0) | 2024.05.29 |
| Http Method 란? (GET, POST, PUT, DELETE) (0) | 2022.12.23 |
| [VSCode] Remote SSH 셋팅 | 사용법 (1) | 2022.11.09 |
| Flutter 설치 Android toolchain / Android license status 오류 해결하기 (0) | 2022.07.31 |
댓글